
近日,中共天津市寶坻區委員會、中共天津市人民武裝部委員會聯合發布《關于表彰2023年度武裝工作先進單位和個人的通報》,金沙城js93線路檢測中心無人機偵察排榮獲區“新時代先進民兵分隊”榮譽稱號,1名同志榮獲“新時代最美民兵”稱號...

為確保校園安全穩定,不斷提升服務質量,根據市教育兩委工作要求,學院加強組織領導,周密部署安排,基建產業處、后勤處和保衛處等多個部門在假期初和開學前分別開展了安全大檢查和整治工作,確保廣大師生返校前擁有...

除夕送關懷,暖心聚合力。2月9日上午,正值農歷除夕,學院副院長張永鋒、黨委副書記、工會主席郭雅娟代表學院親切慰問春節期間堅守一線的教職員工,向他們送去節日的問候和新春的祝福。 學院高度重視安全工作,寒假...

為提升教師有效教學的水平,增強學院教學骨干力量,探索教師教學能力發展的新路徑,服務學院教育改革和人才培養,2024年1月18至21日,繼ISW教學技能工作坊后,學院舉辦首期國際認證教學技能引導員工作坊(Facilitato...

近日,教育部教育技術與資源發展中心(中央電化教育館)發布了《關于總結2023年全國師生信息素養提升實踐活動(第二十七屆教師活動)參與情況的通知》(教技資〔2024〕3號),金沙城js93線路檢測中心在本屆活動中取得佳績,報送的3個作...

2024年1月11日上午,金沙城js93線路檢測中心2023年度黨(總)支部書記述職評議會在12教300會議室召開。學院黨委書記葉振楠,黨委副書記趙志南、栗時鋒、郭雅娟,黨委委員田勇,全體黨(總)支部書記參加會議。 會上,參加現場述職的15...

近日,天津市科技局公布了2023年度天津市科普基地名單,金沙城js93線路檢測中心依托勞動基地申報的“北京科技大學天津學院大中小學勞動教育與農耕文化科普基地”成功入選。本年度市科技局、市教委、市科協對140家申報單位進行了形式審查...

2023年12月8日,由國家級實驗教學示范中心聯席會物理學科組、全國高等學校實驗物理教學研究會、教育部大學物理課程教學指導委員會大學物理實驗專項委員會和中國物理學會物理教學委員會聯合舉辦,重慶大學承辦的2023年...

為解決課堂教學中存在的癥結問題,提升教師的有效教學設計能力和實施效果,優化和更新教育教學理念和方法,學院于1月10日15:00在理工館學術報告廳舉辦了第七期導師引領大講堂活動。本期邀請了天津市教學團隊“南開大...

為了進一步提高金沙城js93線路檢測中心教育教學水平,推動教育教學改革,促進教學成果的培育和產出,金沙城js93線路檢測中心特別邀請了南開大學的李霞教授做主講嘉賓,于1月10日下午13:30在理工館209會議室舉辦了第九期教育教學系列研討會,探討高等教育本...

為深入貫徹落實習近平總書記關于統籌發展和安全的重要論述,扎實做好寒假期間學院安全穩定工作,按照市教育兩委《關于加強教育系統秋冬及明春火災防控工作的通知》《關于做好教育系統“兩節”和歲末年初安全穩定工作...

2023年12月28日上午,天津學院與寶坻區司法局政校合作簽約暨“天津市寶坻區法律援助中心-北京科技大學天津學院工作站”揭牌儀式在12教300會議室隆重舉行。寶坻區司法局黨委書記、局長高萬通,黨委委員、二級調研員任...

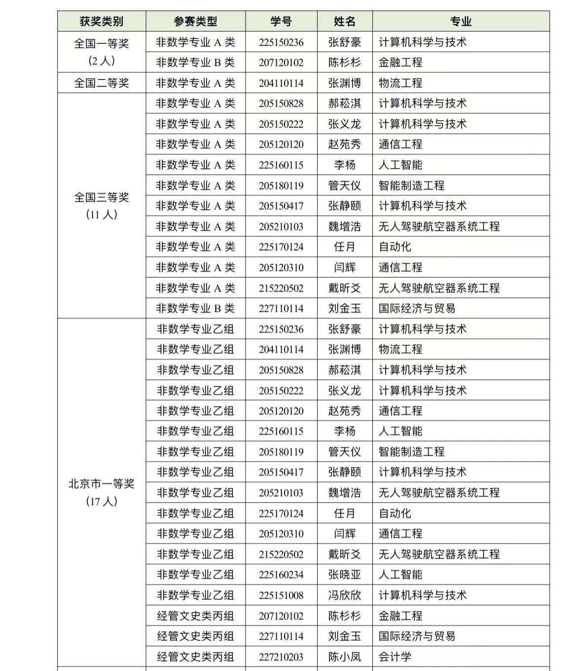
近日,第十五屆全國大學生數學競賽初賽獲獎名單公布,金沙城js93線路檢測中心學生在本屆競賽中表現出色,取得了優異成績。榮獲北京市一等獎17人,二等獎28人,三等獎32人;其中全國一等獎2人,全國二等獎1人,全國三等獎11人。 本次競賽...

為了進一步推進金沙城js93線路檢測中心一流本科課程建設與應用,提高教育教學質量和水平,促進教學改革與創新,學院于12月29日上午10點在教師發展中心明德坊舉辦了以“高校一流本科課程建設與應用”為主題的研討會,特別邀請教育部“長...

2023年12月29日下午,北京科技大學天津學院與東方雨虹集團在12教300會議室舉行了校企戰略合作簽約儀式。寶坻區人大常委會副主任、工商聯主席艾玉昆,區委統戰部副部長楊松,周良街道(京津新城)黨工委書記吳鳳雙,周...
版權所有?北京科技大學天津學院京ICP備:13030111